网站首页
协会介绍
协会介绍
组织成员
协会动态
联系我们
入会程序
项目介绍
GF6项目
中盖项目
其它项目
项目动态
CBO-GF项目
社区培训中心
资源中心
资源下载
技术支持
能力建设类
IDU类
MSM类
FSW类
PLHIV类
VCT类
培训技巧类
肝炎/性病类
倡导类
基层民间组织
民间组织介绍
组织动态
视频中心
云南艾协
协会介绍
组织成员
协会动态
联系我们
入会程序
最新动态
云南省顺利举办艾滋病临床治疗相...
大学生寒假"微光计划...
【“艾”的防线·青春解码】狼人...
云南省艾滋病临床治疗相关学术交...
昆明城市学院2026年大学生“...
郝阳会长与云南省人民政府杨洋副...
云南省性病艾滋病防治学会开展党...
云南省性病艾滋病防治学会第五届...
云南省性病艾滋病防治学会举行捐...
友情链接
NGO发展交流网
中国全球基金
中国性病艾滋病防治
联合国艾滋病规划署
云南疾控资讯网
云南省防治艾滋病资
国际艾滋联盟
美国国际人口服务
香港艾滋病基金会
美国家庭健康国际
中国红丝带网
中国发展简报
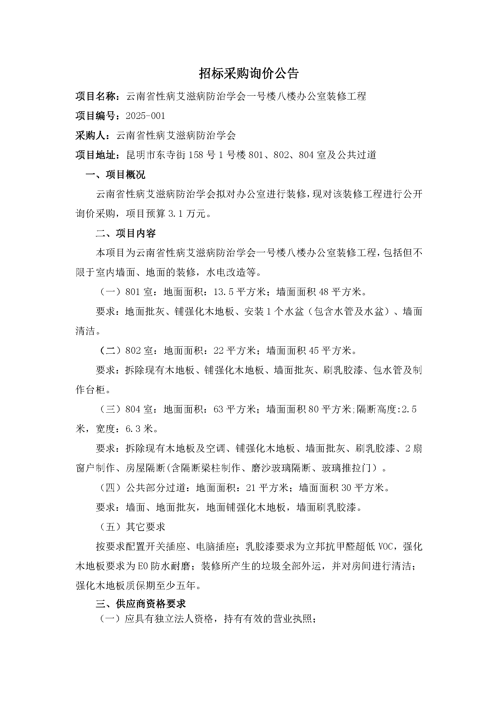
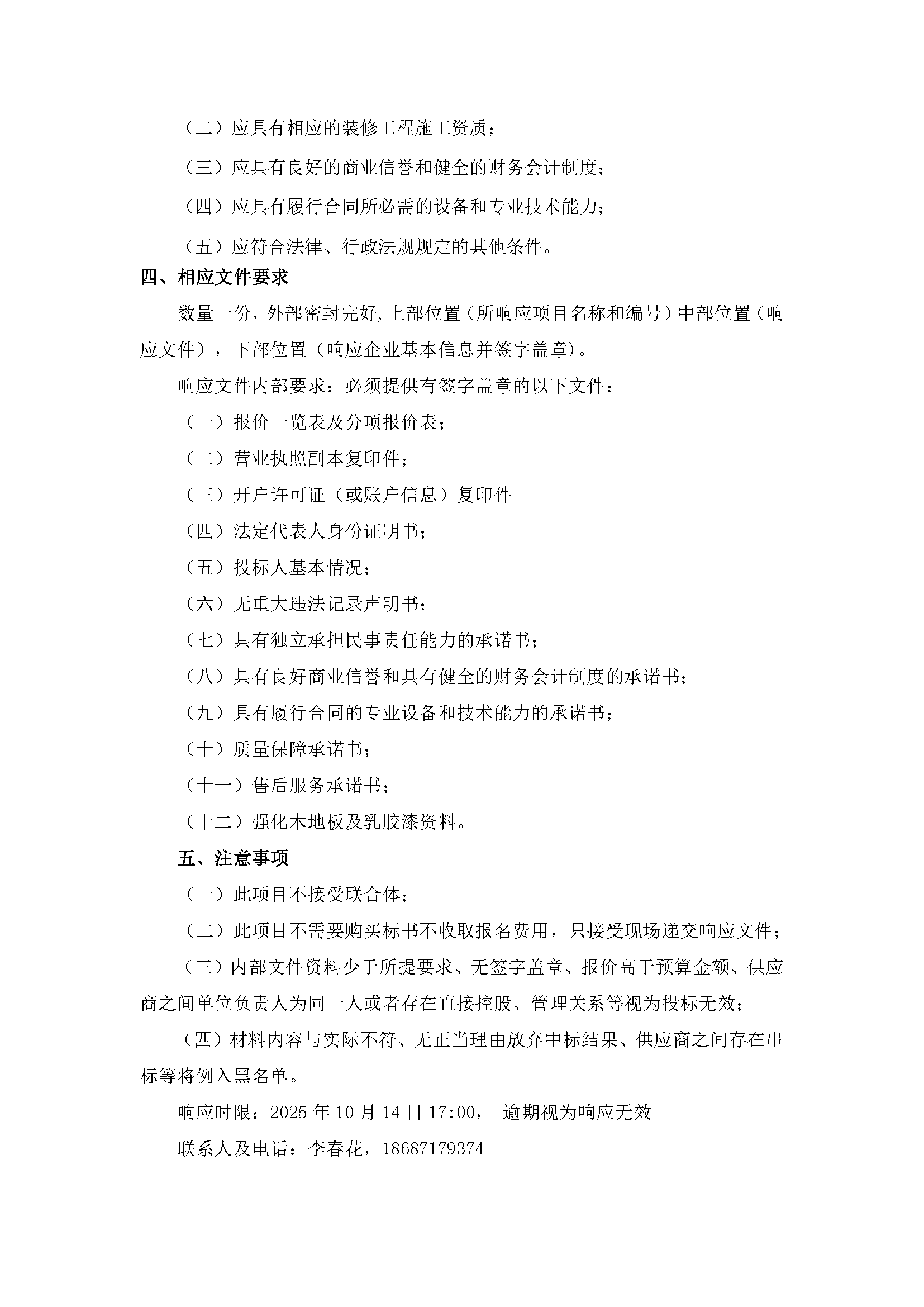
您的位置:
协会介绍
>
协会动态
>
办公室装修询价采购公告
时间:2025-10-10 16:58:18 来源:云南省性病艾滋病防治协会 点击:
0
次
协会简介
|
入会程序
|
联系我们
|
网站管理
地址:昆明五华区龙翔街37号龙翔苑A栋3单元201室 电话:0871-68153493 传真:0871-68110985 邮编:650021
滇公网安备 53010202000084号
滇ICP备14004114号
版权所有 © 2008-2023 云南省性病艾滋病防治学会
网站建设
技术支持:
思妙互联